有刷直流電機
有刷直流電機是一種直流電機,有刷電機的定子上安裝有固定的主磁極和電刷,轉子上安裝有電樞繞組和換向器。
直流電源的電能通過電刷和換向器進入電樞繞組,產生電樞電流,電樞電流產生的磁場與主磁場相互作用產生電磁轉矩,使電機旋轉帶動負載。
由于電刷和換向器的存在,有刷電機的結構復雜,可靠性差,故障多,維護工作量大,壽命短,換向火花易產生電磁干擾。

工作原理
有刷直流電機的工作原理圖如圖2-1所示。在有刷直流電機的固定部分有磁鐵,這里稱作主磁極;固定部分還有電刷。轉動部分有環形鐵芯和繞在環形鐵芯上的繞組。
圖2-1所示的兩極有刷直流電機的固定部分(定子)上裝設了一對直流勵磁的靜止的主磁極N和S,在旋轉部分(轉子)上裝設電樞鐵芯。定子與轉子之間有一氣隙。
在電樞鐵芯上放置了由A和X兩根導體連成的電樞線圈,線圈的首端和末端分別連到兩個圓弧形的銅片上,此銅片稱為換向片。換向片之間互相絕緣,由換向片構成的整體稱為換向器。
換向器固定在轉軸上,換向片與轉軸之間亦互相絕緣。在換向片上放置著一對固定不動的電刷B1和B2,當電樞旋轉時,電樞線圈通過換向片和電刷與外電路接通。

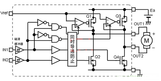
H橋電路的有刷直流電機驅動
高邊電壓線性控制
在該有刷直流電機驅動的驅動器電路示例中,可以通過線性控制高邊Pch MOSFET來更改OUT引腳的H電壓,從而控制施加到電機的電壓。
OUT引腳的H電壓由施加到Vref引腳的直流電壓控制,理論上的電壓與施加到Vref的電壓相同。這就可以控制電機的轉速/轉矩。

在該示例中,當高邊MOSFET(Q1,Q3)通過H橋切換控制邏輯導通時,運算放大器會給高邊MOSFET的柵極偏壓,使MOSFET導通,并且MOSFET的漏極電壓被反饋至運算放大器的同相輸入。
根據運算放大器反饋電路的原理,該電路執行反饋控制,以使反相輸入和同相輸入具有相同的電壓。
在該示例中,施加到Vref引腳的電壓=運算放大器的反相引腳電壓等于運算放大器同相引腳=MOSFET的漏極電壓=OUT引腳的H電壓。由于該反饋電路的增益為+1,因此Vref和OUT的電壓比也為1:1。
可能對于反饋到該同相引腳的電路感覺有點不協調,但是由于Pch MOSFET為活動狀態的L,因此會反饋運算放大器輸出的反向電壓。這與使用PNP晶體管作為升壓器的反饋電路的思路相同。
有刷直流電機驅動的H橋控制電路的工作與“輸出狀態的切換”中所述的工作相同。
關鍵要點:
有刷直流電機驅動時,可以線性控制H橋電路高邊電壓的電路結構。
有刷直流電機驅動時,通過控制OUT引腳的H電壓,可以線性控制電機轉速/轉矩。
電話:18923864027(同微信)
QQ:709211280
〈烜芯微/XXW〉專業制造二極管,三極管,MOS管,橋堆等,20年,工廠直銷省20%,上萬家電路電器生產企業選用,專業的工程師幫您穩定好每一批產品,如果您有遇到什么需要幫助解決的,可以直接聯系下方的聯系號碼或加QQ/微信,由我們的銷售經理給您精準的報價以及產品介紹

